荣誉活动
-
第二届印迹乡村创意设计大赛总决赛将在重庆市梁平区举行
2023年2月17日,第二届印迹乡村创意设计大赛总决赛新闻发布会在京举行,发布会由印迹乡村创意设计大赛组委会、重庆市农业农村委员会、中共重庆市梁平区委、重庆市梁平区人民政府联合举办...
2023-02-18 09:27:48 -
汶上县职业技能大赛开幕 促进技能人才队伍建设
齐鲁网·闪电新闻2月17日讯 2月16日,济宁市技能状元职业技能竞赛-汶上县职业技能大赛正式开幕。大赛为期一天,分六个赛区,参赛项目为《电工》《焊工》《服装制版师》《纤维梳理工》《...
2023-02-17 09:52:06 -
广东省第六届高校(高职)青年教师教学大赛落幕
中工网讯 据南方工报消息,2月13日,广东省第六届高校(高职)青年教师教学大赛总决赛在佛山举行。省总工会党组成员、副主席杜玲,广东省教育厅有关负责人到现场指导并出席颁奖仪式。杜玲指...
2023-02-17 09:51:13 -
首届深港澳青少年创意设计大赛正式启动
近日,首届深港澳青少年创意设计大赛(以下简称“青创大赛”)在深圳拉开帷幕,面向深圳、香港、澳门三地青少年征集创意设计作品。据介绍,首届青创大赛的主题是“交流交融 创想未来”,旨在激...
2023-02-15 09:31:23 -
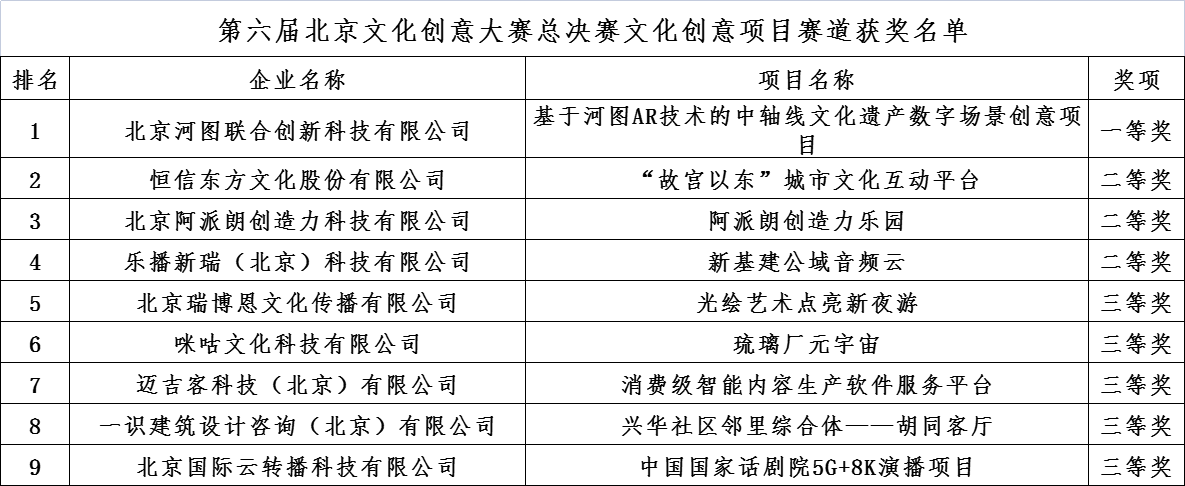
奋进新时代 创意赢未来 第六届北京文化创意大赛获奖名单公示
创新利用北京冬奥会历史知识产权的“兔墩墩”,再次引起购买热潮;AR中轴线把古都脊梁的七百年风云,浓缩在云端;原创话剧《狮王》则把非遗文化搬上了现代舞台。伴随着第六届北京文化创意大赛...
2023-02-15 09:29:19 -
第四届中国人工智能大赛在厦门启动
中国青年报客户端讯(中青报·中青网记者 王林)2月14日,第四届中国人工智能大赛在厦门市正式启动。本次大赛由国家互联网信息办公室、工业和信息化部、公安部、国家广播电视总局和厦门市人...
2023-02-15 09:27:47 -
成都金堂青年传播人才选拔大赛正式启动
为全面落实党的二十大精神,大力弘扬金堂文化、推介金堂风光、传播金堂声音、展示金堂青年人才形象,助力金堂争创全国县域经济百强县和创建天府旅游名县,推动“成东中心、公园水城”建设,成都...
2023-02-14 09:09:51 -
山东省第一届水利安全生产技术技能创新推广实施大赛成功举办
2023年2月9日,山东省第一届水利安全生产技术技能创新推广实施大赛决赛在淄博市举办。本届大赛决赛由山东省总工会、山东省水利厅共同举办,山东省水利科学研究院承办,山东水利技师学院协...
2023-02-14 09:06:33 -
练本领比技能 安徽举办公路工程试验检测技能大赛
颁奖仪式。人民网记者 苗子健摄颁奖仪式。人民网记者 苗子健摄颁奖仪式。人民网记者 苗子健摄颁奖仪式。人民网记者 苗子健摄技能比赛现场。人民网记者 苗子健摄技能比赛现场。人民网记者 ...
2023-02-14 09:05:48 -
2023数字中国创新大赛数字智造赛道报名启动
据数字中国建设峰会组委会官方消息,2023数字中国创新大赛数字智造赛道闪亮启动!参赛报名时间为2023年2月11日至2023年3月31日。作为本届大赛新赛道,数字智造赛道以“创新驱...
2023-02-13 08:50:38 -
探索科技奥秘,造就时代人才,第37届滨州市青少年科创大赛开幕
记者 李海涛 通讯员 王付东2月12日,由市科协、市教育局、市科技局、市体育局、团市委、市妇联、市关工委共同主办,市科技馆、阳信县科协承办,市青少年科技教育协会、阳信县第一中学协办...
2023-02-13 08:49:28 -
第五届全国体育行业职业技能大赛举行
2月10日,全国示范性劳动竞赛——第五届全国体育行业职业技能大赛总决赛在北京举行。国家体育总局副局长、党组副书记王瑞连,全国总工会党组成员、经费审查委员会主任李晓钟出席开幕式。全国...
2023-02-13 08:48:33




