荣誉活动
-
2022年秦创原高价值专利大赛正式启动
为深入实施创新驱动发展战略,贯彻落实陕西省委省政府《秦创原创新驱动平台建设三年行动计划(2021-2023年)》,推进知识产权领域供给侧结构性改革,加快培育高价值专利,促进专利实施...
2022-03-22 09:48:40 -
“福虎生风 万事亨通”第四届乐和乐都杯虎年摄影大赛作品选登|吕力群作品
《昂首阔步》 吕力群 摄《不许偷窥》 吕力群 摄《龙吟虎啸》 吕力群 摄《虎气十足》 吕力群 摄《虎视眈眈》 吕力群 摄《金虎闹春》 吕力群 摄《金虎踏青》 吕力群 摄《金虎戏水》...
2022-03-21 09:40:39 -
广东观鸟手绘地图大赛启动
广州日报讯 (全媒体记者全杰 通讯员林荫)3月20日-26日是广东省第四十一届“鸟节”暨“爱鸟周”,今年的主题是“爱鸟护鸟 绿美广东”。 国家林业和草原局广州专员办、广东省林业局...
2022-03-21 09:35:48 -
首届光谷社会创新大赛启动
荆楚网(湖北日报网)讯(通讯员张宝剑)近日,首届光谷社会创新大赛正式启动,围绕企业向善、可持续发展、青年创变、民生服务创新等四大领域,向全国社会组织与志愿者团体,征集创新性的解决方...
2022-03-20 10:58:39 -
最高奖1万,“活力岱岳、秀美强区”原创短视频大赛将举办
为进一步提升泰安市岱岳区美誉度和影响力,岱岳区通过举办“活力岱岳、秀美强区”原创短视频大赛活动,宣传岱岳区文化旅游资源、风土人情、非遗民俗及人文景观,拍出岱岳好风光,寻找网红打卡地...
2022-03-20 10:54:56 -
关于举办第五届“中国创翼”创业创新大赛嘉禾县选拔赛暨嘉禾县第三届创新创业大赛的公告
为贯彻党中央、国务院关于鼓励支持“双创”的决策部署,落实省委、省政府关于“创响三湘”的工作要求,营造创新创业氛围,促进创业带动就业,助推乡村振兴,不断催生经济发展新动力,按照《湖南...
2022-03-20 10:53:50 -
快来报名!第五届“中国创翼”创业创新大赛长沙市选拔赛启动
长沙晚报掌上长沙3月19日讯(全媒体记者 李静 通讯员 谢静雅)记者今日从长沙市人社局获悉,第五届“中国创翼”创业创新大赛长沙市选拔赛正式启动报名。本次大赛将以创新引领创业、创业带...
2022-03-20 10:52:35 -
第五届“中国创翼”创业创新大赛杭州赛区选拔赛开始报名啦!
为贯彻党的十九大和十九届历次全会精神,落实国家创新驱动发展战略、就业优先战略及人才强国战略,由人力资源社会保障部联合国家发改委、科技部、共青团中央、中国残联、国家乡村振兴局共同举办...
2022-03-19 10:16:07 -
2022年“光影瞬间·桃源印象” 摄影大赛来了!
2022年是党的二十大召开之年,是落实十四五规划关键之年,是阳山镇迈向新发展阶段、贯彻新发展理念、着力服务和融入新发展格局,建设人民满意的现代化品质集镇的重要的一年。阳山镇为走好全...
2022-03-19 10:14:20 -
2022“市长杯”工业设计大赛正式启动
2022年3月17日上午,2022年“市长杯”中国(温州)工业设计大赛新闻发布会在市人民大会堂举行。这标志着一年一度的温州工业设计盛会正式拉开序幕。记者在会上获悉,今年我市专门整合...
2022-03-19 10:12:33 -
“迎大运•向世界说成都”主题外语短视频及演讲大赛启动
用外语展示成都文化向世界传递成都声音赛事主题成都2022年大运会,一场国际赛事,全球镁光灯聚焦,是成都营城谋城实现城市发展跃进、城市品牌跃升的重大机遇。用好大运会平台,组织青少年用...
2022-03-19 10:11:56 -
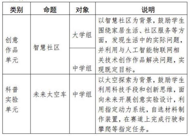
第八届全国青少年科普创新实验暨作品大赛广东赛区开赛了!
根据《中国科协办公厅关手举办第八届全国青年科普创新实验暨作品大赛的通知》(科协办函普字〔2021〕243号)精神,省科协、省教育厅决定联合举办第八届全国青年科普创新实验暨作品大赛广...
2022-03-19 10:08:24




